-
高中三年志愿者服务时间不能完成,会有什么影响?
各位家长老师,请问高中三年志愿者服务时间不能完成,会有什么影响?谢谢!
北极熊二 2025-01-15 10:574020 1
-
2024vs2023
NiceMice 2024-08-05 10:4024300 8
-
速览!我省二段线上考生成绩分段表和招生计划发布
浙江2024年高考第二段志愿填报即将进行。最新的各类别成绩分数段表刚刚出炉,有关招生计划并已核实和完成统计。考生可登录浙江省教育考试院网站(www.zjzs.net)“考生办事”栏目相关系统,查看下载可填报的高校专业剩余招生计划,并可查询本人的位次区间。 浙江省2024年普通高校招生普通类二段线上考生成绩分数段表(总分) 浙江省2024年普通高校招生艺术类二段线上考生综合分分段表
槑槑不是梅 2024-07-24 10:2023650 4
-
杭高很给力,每年都是第一时间回应人民关切!
杭高给力,每年都是第一时间公布大家关心的高考喜报,积极回应人民关切,给予公开表扬杭高唐校长。不发或不积极发喜报的高中,要多向杭高学习。真心希望杭高尽快重还巅峰!
欣欣向荣888 2024-07-02 11:5520137 11
-
首考多少分可以放弃二考?
首考多少分可以放弃二考?确定目标:目标华东五校或C9:选科97分以下,建议参加二考;目标985高校:选科95分以下,建议参加二考;目标211高校:选科90分以下,建议参加二考;目标省重点高校:选科88分以下,建议参加二考;另外还可以通过估测三门主科成绩,预估语数外三门科目的总分,再根据目标高校在浙最低投档线来倒推3门选科需要考多少分来判断该不该放弃二考。英语物理不建议放弃:一、为什么说不建议考生放弃英语的二考呢?第
赵格拉斯 2024-02-01 10:0734693 11
-
2025年高考,考前一周语文提分策略
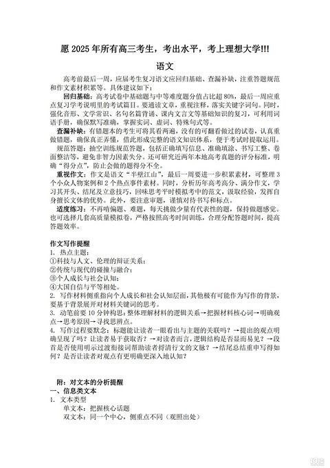
愿2025年所有高三考生,考出水平,考上理想大学!!!
在梦月湖玩剪纸的 2025-06-03 15:1815357 1
-
2025年高考,考前一周英语提分策略
愿2025年所有高三考生,考出水平,考上理想大学!!!
在梦月湖玩剪纸的 2025-06-03 15:2415926 1
-
理性思考,首考+高水平三一其为是对偏科生的补偿
仔细思考一下 浙江独有的高考首考,有一个重要用途就是作为高水平大学三一的门槛筛选依据。首考成绩由150分英语+300分选科组成,对于偏选科(如物化)的学生来说是一次绝好的机会,没有语数包袱的情况下抢占华五这档高水平大学的入围门票,把一些语数强、物化弱最终总分更高的学生直接被提前排除。总的来说,浙江的高考只有语数英是亲儿子,选科成绩被极致打压,这是非常非常不合理。
userGqJ3@手机 2024-11-27 18:3422825 14
-
2025届杭州一模划线及赋分表出炉【高三八县区】
八县区:浙大线621,特控531分,一段线425.
山水有清音2018 2024-11-09 18:5685116 14
-
求教升学规划!
学军西溪150名左右,无竞赛,无特别强科目。升学规划怎么做合适?强基、三一怎么选?
手机861720 2024-09-27 17:1218040 7
-
浙大附11个浙大,学紫79个浙大
这是2个同等级的学校吗?
hzyhyw2j 2023-11-24 12:1618870 14
-
看看首考你的分数排多少名?
昨天2023年首考学考分数已经出来了,搬一下预测数据。 首先是预测考试人数: 2023年1月选考各科目实际考生人数预测为(仅为预测,仅供参考):物理8.78万人,化学6.20万人,生物10.05万人,政治15.82万人,历史15.20万人,地理19.44万人,技术11.96万人, 然后是各科赋分人数: 化学 本次选考化学的人数大概仅为6.2万人。低于6.5万人,如果预测准确的话,可以确定将会启动最
47970155 2023-01-31 14:3151055 14
-
高考首考最高437分!高分段人数大大减少!
前天首考成绩刚刚发布,不知道各位考生考得如何呀?昨天,有高中发布了2022首考简讯,4位430+,最高437! 目前了解到的1月首考的情况是镇海中学继续拔尖,最高分437,镇中和绍一中各有一位! 其次特别要注意的是,在赋分制度改革后,目前的一分一赋政策下,单科100和99分人数大大减少,全省430+人数大幅下降。而稍低一点的分数段会更加拥挤!一分之差,差之千里的情况依旧存在! 知道首考成绩之后,对
拔丝肘子 2022-02-10 11:5520592 14
-
浙江现有高一、高二、高三高考各种阶段各种政策汇总,建议收藏!
高考政策每年一变,怕自己的不清楚给孩子造成不可挽回的失误。 总的来说,高考政策基本相同,但部分内容有调整。高考政策主要涉及学考、选考、高考、志愿填报四个方面。 浙江高考考试科目为语文+数学+外语+3门选考。其中,外语科目包含英语、日语、俄语、德语、法语、西班牙语,考生从中任选1门,大部分考生选择英语。3门选考可以从物理、化学、生物、政治、历史、地理、技术7门中任意选择。 整理下目前高一高二高三学生
三郎牧师 2021-11-18 15:3421458 14
-
九大专业今昔对比!值不值得报要看这一点
考生在志愿填报的时候,总是会首选热门专业,但是专业的冷热会随着社会的需求发生转变,曾经的热门专业现在可能也无人问津,你要如何看待专业的冷热情况呢? 小编整理当前最受争议的九大专业,现已今昔对比,一起来看看未来什么样的专业值得报考吧! 01 “桃花依旧笑春风” 计算机科学与技术 传奇:在2002年之前,中国历经着计算机普及和互联网普及的大潮,无论是大学还是中小学,都大量设置计算机课程,从教育上普及计
槑槑不是梅 2021-03-23 08:506981 14
-
本科率最低只有35.4%?!新高考八省录取数据曝光
近几年,各省都纷纷取消了传统本一、本二批次之分,将其统一合并成本科批。通过各省本科批的录取情况,我们可以大致得出该省的本科率。 2021年广东、福建等8个省份开始3+1+2新高考模式。在此之前,这几个省份的本科录取情况如何?竞争最激烈的是哪些考生?今天就来给大家盘点一下! 提醒: 1、本文中本科录取率=本科录取人数/高考报名人数 2、湖北、江苏未有官方公布的本科录取人数,数据来源于网络,如有错误,
now_569 2021-02-26 09:2513056 14
-
教育部发文:今年全国高考时间仍为6月7日、8日
2021年普通高等学校招生工作规定也出炉。规定提到,今年高考全国统考时间仍为6月7日、8日,烈士子女、自主就业的退役士兵等多类考生可享加分或优待。 按照规定,今年,高考综合改革省份使用教育部考试中心试题实施外语“一年两考”的,第一次考试时间为1月8日,第二次考试时间为6月8日。自命题省份可自行安排除6月8日考试之外的另一次考试时间。报考外语专业的考生,应参加由省级招办统一组织的外语口试。 全国统考
智慧小云朵 2021-02-19 13:5711860 14
-
在中国,考上一本究竟意味着什么?看完我能主动学到凌晨3点!
经常会听到有人说,学历没啥用,大学生出来不也是“打工人”甚至还不如农民工,人家月收入上万,你大学生出来才几千。如今社会满大街都是本科生,学历就是一张纸,不值钱。 知乎上也有网友被亲戚灌毒鸡汤:“不读书也可以过得很好,上那么多学有什么用?你看那个谁没读大学不照样一年赚20万。”如果有人给你灌这样的毒鸡汤,千万不要全然相信,毕竟把鸡汤当饭吃的人,往往会落得一地鸡毛。 他们说的是事实吗?的确是事实。但忽
不只是一只羊 2021-01-26 09:0610993 14
-
17:30截止!千万别错过首轮志愿填报!
浙江省2021年高考首轮志愿填报将于6月30日下午17:30截止,还没填报完毕的考生,请抓紧上网填报,并尽早检查核对、确认提交! 注意截止时间,尽量提前填报 在规定时间内,考生可多次登录浙江省教育考试院网站(www.zjzs.net)进行志愿填报和修改,系统以其最后一次成功提交的志愿为准。 我省志愿填报系统今日17:30准时关闭,此后不安排补报(后续视情征求志愿除外),已填报志愿一律不能更改。为避
风中的豆芽菜 2021-06-30 15:325331 3
标签简介
关注高考



