#小升初#
568人参与 2274857浏览
-
2022杭州市余杭区绿城育华翡翠城学校派位录取名单
2022年杭州市民办初中招生录取电脑派位工作将在7月19日举行,届时将更新录取名单。
杭州教育小帮手 2022-07-18 10:5012269 3
-
2022临安实验初级中学(民转公)派位录取名单
临安区实验初级中学:计划招生235人,报名人数592 人,派位比2.52:1
杭州教育小帮手 2022-07-18 10:5518858 3
-
不用中考,不要学费,这所学校你报名了吗?
5月9日,杭外2021年初中招生政策发布,采取学生自主报名、按一定比例电脑派位、组织语言学习能力测评的办法,根据测评结果录取。 一、招生范围、人数和收费标准(一)招生范围:杭州市主城区(原上城区、下城区、江干区、拱墅区、西湖区、滨江区和钱塘新区、西湖风景名胜区,下同)。(二)招生人数:8个班,共320人。(三)收费标准:初中按照杭州市公办学校有关规定执行。 具体请点击查看》》》最新!杭州外国语学校
瘦子班主任 2021-05-14 16:4933191 3
-
小升初政策
我家小朋友五年级就已经在准备区统测了,因为听了老师的一番话,小升初原来还是有机会自己选择去民办的,大家可你一起探讨一下
50515361 2021-01-16 16:116466 3
-
永正小学小升初的问题
各位家长好,永正小学小升初取消的事情,想必对很大一部分家长造成了困扰。本来以为可以无忧升入一个不错的和华师大附中合办的初中,是吸引很多家长让孩子来永正就读的重要原因,现在取消了,而周边就没有特别合适的初中,校方所说的中学又远又不太好。 校方给出的理由,感觉也比较片面,永正小学确实是四个班级,也许会有人离开,不过那毕竟不占多数,而且周边小学有好几个,合适初中却很少,如果永正这边办起了一个不错的初中,
wsygxhz 2025-08-10 19:5918674 2
-
2025杭州市采荷实验学校(民转公)派位录取名单
杭州市采荷实验学校(民转公):计划派位人数 320人,实际报名确认人数1944人,比例6.08:1
杭州教育小帮手 2025-06-24 09:1115370 2
-
扩容3倍!今年招收6个班,80人可住宿,启正官宣搬迁!
关于启正中学要搬家的传言去年就传出过,引发了不少关注。近日,启正中学的官微,发布了关于搬迁的消息! 启正中学新校区公开 近日,启正中学发布了2025年的招生公告。从公告里面的我们可以直观得看到新搬迁校区的效果图。 杭州启正中学创办于1995年5月,是一所依托百年名校——杭州高级中学的品牌优势、师资优势而建的民办初中。2018年5月由浙报旗下浙江开放教育集团、区教育局、杭州高级中学等共同举办,成为由
kjd0921c 2025-06-04 16:1847272 2
-
红色预警已有63所,明年有娃上小学的家长注意了!
近日,杭州的“入学早知道”系统中,关于公办小学2025-2027年适龄户籍儿童入学预警信息更新了。一起来看看~ 关于预警等级的说明公办小学黄色预警:表示学区内适龄户籍儿童人数介于学区小学常态招生计划数的90%至100%。红色预警:表示学区内适龄户籍儿童人数达到或超过学区小学常态招生计划数100%。 公办初中 黄色预警:表示公办初中对口直升小学毕业人数(或学区内适龄户籍少年人数)介于学区初中常态招生
19楼 2024-12-25 14:1951985 2
-
杭州小升初如何择学?这场线下与名师面对面交流的沙龙会别错过!
亲爱的家长们,你们是否因为孩子的升学有很多困惑?不知道升学路径?不清楚是否可以报考该校?可以跨区报名吗?……等等一系列问题的困扰。今天我们特地整理了一些小升初常见问题的解答,希望能帮助到大家! 19楼教育为大家邀请了杭州热门民办初中前招生主任,与各位家长就“杭州小升初那些事”来一场线下面对面的交流~名额有限!先到先得!活动免费! 第一期:10月13号已结束第二期:10月20号已满员第三期:10月2
智慧小云朵 2024-10-14 14:3551069 2
-
学校进行户籍核对,竟然要小朋友拿房产证原件去学校
刚同事来问我,小学生快毕业了,学校进行户籍核对,竟然要小朋友拿房产证原件去学校。小朋友上小学报名时不就提供过户籍证明吗,这学校也奇怪的,让家长拍个照不就行了,原件带去弄丢了谁负责去补办呢?大家有遇到过这事吗?
流浪的丫头 2024-05-21 16:4321106 2
-
2023杭州市启正中学派位录取名单
杭州市启正中学:计划派位人数240人,实际报名确认人数390人,比例1.63:1
杭州教育小帮手 2023-06-19 14:1936405 2
-
2023余杭区信达外国语学校派位录取名单
信达外国语学校:暂无数据。计划派位人数434人,实际报名确认人数597人,比例1.38:1
杭州教育小帮手 2023-06-19 13:1730310 2
-
2022杭州千岛湖建兰中学派位录取名单
2022年杭州市民办初中招生录取电脑派位工作将在7月19日举行,届时将更新录取名单。
杭州教育小帮手 2022-07-18 10:5812875 2
-
2022杭州市萧山区威雅实验学校(初中部)派位录取名单
2022年杭州市民办初中招生录取电脑派位工作将在7月19日举行,届时将更新录取名单。
杭州教育小帮手 2022-07-18 10:458138 2
-
2022杭州市余杭区东澜外国语学校派位录取名单
2022年杭州市民办初中招生录取电脑派位工作将在7月19日举行,届时将更新录取名单。
杭州教育小帮手 2022-07-18 10:495721 2
-
2022杭州观成实验学校(民转公)派位录取名单
杭州观成实验学校(初中部):计划派位人数168人,实际报名确认人数 716 人,比例4.26:1
杭州教育小帮手 2022-07-18 10:3259432 2
-
2022杭州市余杭区人大附中学校派位录取名单
2022年杭州市民办初中招生录取电脑派位工作将在7月19日举行,届时将更新录取名单。
杭州教育小帮手 2022-07-18 10:517579 2
-
2022杭州市萧山区湘湖未来学校(初中部)派位录取名单
2022年杭州市民办初中招生录取电脑派位工作将在7月19日举行,届时将更新录取名单。
杭州教育小帮手 2022-07-18 10:4512917 2
-
2022高桥金帆实验学校派位录取名单
高桥金帆实验学校(初中部):计划派位人数82人,实际报名确认人数122人,比例1.49:1
杭州教育小帮手 2022-07-18 10:4316259 2
-
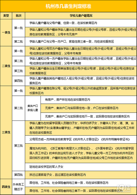
2022杭州各区小升初招生政策指南(招生对象+报名方法+录取方式)
杭州市小升初统一报名 1、报名时间;7月15日-16日,每日9:00至21:00 2、网上报名方法:杭州市小升初——网上报名,可通过三种方式登录杭州市小升初管理系统: 方式一:手机端“浙里办”APP 方式二:电脑端浙江政务服务网(网址:www.zjzwfw.gov.cn) 方式三:电脑端杭州市小升初管理系统(网址:czbm.hzedu.gov.cn) 温馨提示: 通常系统开放第一天(7月15日)登
杭州教育小帮手 2022-07-14 15:35148623 2
标签简介
上19楼教育,看杭城小升初



