#教育经验#
5820人参与 484030浏览
-
国足最后时刻绝杀巴林,男生寝室半夜狂欢庆祝
221shiji 2024-11-16 01:479791 0
-
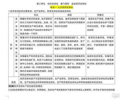
分享一道好题,解三角形综合问题海伦公式,均值不等式
jasminehzj 2024-06-17 22:138125 2
-
在杭二钱江读书是一种什么样的体验?
本人20级23届,萧山区学生,杭二钱江第二届毕业生。 一.学校概况杭二钱江,全称杭州第二中学钱江学校(这一点希望你们注意,是学校而不是校区,不同于滨江和东河,而是和今年新开的余杭学校一个性质的),位于杭州市萧山区钱江世纪城南面振宁路和丰二路附近,离二号线振宁路站很近,北面是奥体印象城(开了一年多)。学校面向杭州主城区和萧山区招生,实行寄宿制。意思是原则上要求住校,家里近可以申请走读。学校在萧山区分
sanduo 2024-04-15 15:3563725 4
-
喜报!杭外的320人录取名单出来了!
[ej=1F389][ej=1F44F][ej=1F44F][ej=1F44F][ej=1F44F][ej=1F44D]?喜报!杭外的320人录取名单出来了!最低录取分83.45分,快来看看榜上有没有你家孩子:
18218447 2023-05-14 19:2538249 41
-
高中政治知识点分享
高中知识点分享 2023-03-12 06:569126 2
-
没想好报不报杭外?看完这些优劣势你就能决定了!
今年的杭外开始招生了,而且是赶在了杭州市小升初报名政策之前,好在今年的招生人数、录取流程和去年没有什么大的变化。有了去年9000多人报名摇号之后,今年的小升初家长会有什么顾虑吗?我从几点分析分析。 一、报考杭外的优势 1、多一个小升初选择。我相信很多甚至大部分家长对杭外都不甚了解,但这并不影响去当分母。摇号可不管你是不是学霸学渣,纯看运气;摇中了还要去测试,这也是保不齐的事,毕竟不是考书本上的内容
49765266 2021-05-12 14:57198101 41
-
家有此娃一枚,如获一至宝
前些天,隔壁邻居的妈妈跟我分享了一件事:爸爸与妈妈闹矛盾,懂事的儿子不知是突发奇想还是早有准备,在饭桌上突然对爸爸说:“爸爸,这是我妈妈特意为你准备的一道菜,多么美味可口啊!你看我妈多关心你呀!别总说我妈不关心你……”爸爸顿时被儿子一番话给暖到了,脸上露出了笑容,立即说给儿子点赞,儿子说:“爸爸,如果这个赞能让你与妈妈和好,那这个赞就值,要不然就白赞了,我也不接受你的赞……”顿时,爸爸和妈妈几天持
46274075 2018-01-25 12:3826117 41
-
最近排位赛、择优选拔机构开展热切,应家长要求发布--原创
本人原创,盗版甚多,以正视听如要转发,请注明出处,可可妈讲小升初。
rshen 2017-12-03 19:3635269 41
-
把儿子的红包钱全亏在股票 他要和我断绝关系
很多人觉得这事有点夸张,但我还真遇上过。我是一个小学老师,平时接触最多的就是各家孩子的爸妈。这件事还是去年发生的,我班上的一个妈妈把他儿子三年攒的红包全投在股票里面,结果亏得一毛不剩,纸包不住火,还是被孩子知道了,孩子犟得很,跟他妈妈闹,不肯上学,嚷着说他妈妈贪污了他的钱。妈妈也是理亏,找到我帮着安慰孩子,还立马银行开户把钱替孩子补上,孩子才不闹。自己也是做妈的人,我也是很纠结孩子红包的事。现在大
18480122 2015-02-10 15:22245356 41
-
给高考状元刘丁宁的公开信
我还是天问 2014-06-27 10:1113488 41
-
一个优秀生样本
jian8800 2014-04-03 11:0239853 41
-
赠人玫瑰,手有余香
31363463 2012-09-24 14:2111286 41
-
高考700分和700万你选哪个?这位妈妈的回答很真实……
孩子,这两天我在看到网上一个话题:“高考700分和700万,你选哪一个?”,看了很多孩子的回答我有些哭笑不得,吃饭的时候突然想起,便问你会怎么选。 你甚至都没有思考1秒:“那我肯定选择700万啊”。 其实选择什么本无对错,但你后面的话让妈妈十分担心。 你说“有了700万我还需要读什么书啊,我可以买得起豪宅,再买一辆好车,买很多现在我没有的东西,又能好好孝敬你和我爸,多好!” 妈妈听到这个回答,心里
如花似玉的他 2021-06-18 17:2222154 34
-
孩子老是沉迷游戏,不爱学习怎么办?
从来没有想过,孩子能戒掉游戏。以前总是想着对孩子好一些,对他严格一下,这样对他以后有好处,可是孩子越来越大,就越来越不听话,你管得越严,他越反抗,吵架的次数也越来越多,每次都吵得脸红脖子粗,就不敢管了。本来上班就累,人到中年了还要操心这操心那,感觉这辈子都活的很累。其实,人一旦做了父母,肩上的担子就重了起来,但是教育孩子方面,我们其实可以不用那么累的,我孩子能戒掉游戏,只是因为学习了一些心理诱导
50817161 2021-05-25 17:152629 2
-
快期末,倾听孩子心声:爸妈,请别在期末对我说“别紧张”
孩子房间的灯又亮到了深夜。你心疼,推门进去,放下水果,想说点什么。话到嘴边,变成了:“别太紧张,放松考就行。”你看到孩子头也没抬,含糊地“嗯”了一声。你轻轻关上门,心里却更堵了:你明明想安慰他,为什么感觉像一拳打在了棉花上?甚至,好像还添了点什么无形的压力。 亲爱的家长,您的爱毋庸置疑。但孩子此刻接收到的信号,可能被焦虑“解码”成了另一种意思:“我爸/妈是不是觉得我抗压能力差?”“他们嘴
chenshenw136136 2025-12-18 10:5820273 12
-
关于高考那些事---什么是好专业?
一、什么是好专业? 二、现在好的专业,你4年前7年前发现了吗?三、怎样发现未来(毕业以后)就业最好的专业?一、什么是好专业? 对大部分普通家庭来说,要求不一、标准不一,所谓好专业大致有几个层次: 能找到工作----能找到不错的工作----能实现梦想的工作好工作包括:1、挣钱多(对得起自己的分数和大学的努力):比90%的同龄人收入高;2、发展空间大:越老越吃香;3、不特别累:尤其35以后,天天996
中大兰相 2024-04-30 14:1943830 40
-
孩子成绩上不来,怎么办?可能是底层认知出了问题
寓教于乐是高级的学习 曾经有一个孩子,陪伴他的过程中我一直在想什么原因导致他的学习效率不高。有一次我带他出去,他比较喜欢蹦床,在蹦床上有很多的招式,所以我就跟他学习,让他教我,经过了几轮教与学的过程,最后我学会了他的招式,他一边觉得很开心,因为教成功了,一方面他也很惊讶,可能没有想过我很快的学会了,和他之前内心对于学习的认知是不一样的。在他教我,我学习的过程中,让他对学习有一个新的认知。实际上他看
50326138 2024-04-06 14:3423266 1
标签简介
可以学习别人的经验,也可以分享自己的心得



