帖子 精华 图集◆
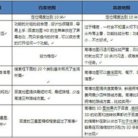
你的ipad上用的什么地图?高德、百度ipad HD地图功能体验对比~
32586195 2012-10-24 11:51
35370 浏览 查看原帖
【玩转数码】诺基亚510正式发布 采用WP7.5系统
32122346 2012-10-24 10:27
4644 浏览 查看原帖
iPad mini发布会专题:iPad mini 终于来了!
13435173 2012-10-24 05:30
116409 浏览 查看原帖
新一代的iMac发布:Ivy Bridge处理器 机身边缘厚度仅有5mm
13435173 2012-10-24 03:50
6194 浏览 查看原帖
更轻薄的 Retina 版13寸MacBook Pro发表, 1699美元起
13435173 2012-10-24 03:15
5000 浏览 查看原帖
Apple 正式公布iPad mini,7.9吋屏幕 1024X768分辨率 329美元起
13435173 2012-10-24 03:08
7669 浏览 查看原帖
Apple 发表第四代 iPad,A6X 处理器 Lightning 端口 499美元起
13435173 2012-10-24 02:54
4658 浏览 查看原帖
网友曝光微信密码漏洞 柳岩马化腾账号失声
11645334 2012-10-22 11:13
5809 浏览 查看原帖
【晒宝】入手牛二一周了,我来晒个机~
32122346 2012-10-20 14:54
24794 浏览 查看原帖
苹果手机收不到彩信如何解决
31018869 2012-10-19 18:03
5331 浏览 查看原帖
华为荣耀+入手体验抢先版
25339148 2012-10-19 18:01
3709 浏览 查看原帖
【玩转数码】谷歌新款三星Chromebook发布 价格249美元
13435173 2012-10-19 10:26
5244 浏览 查看原帖
【玩转数码】罗技在台发布多款无线触控鼠标、触控板及周边产品
13630500 2012-10-19 09:10
3003 浏览 查看原帖
【玩转数码】Sony MDR-1 系列耳机动耳听(图 + 视频)
虫子ゝ 2012-10-19 08:58
6446 浏览 查看原帖
【玩转数码】联想360度翻屏超极本Yoga真机图赏
13630500 2012-10-18 17:39
2324 浏览 查看原帖
【玩转数码】HTC展示1080p高清屏新机J Butterfly(多图)
虫子ゝ 2012-10-17 16:07
5526 浏览 查看原帖
哈佛大学:使用平板电脑危害人体健康
织梦的大白兔 2012-10-17 14:29
23067 浏览 查看原帖
【玩转数码】华硕 PadFone 2 正式在台发布
13435173 2012-10-16 15:49
6126 浏览 查看原帖
家长们要小心!骗子已经开始盗留学生微信密码骗钱了!
人生嗨嗨 2012-10-11 17:18
42164 浏览 查看原帖
【玩转数码】联想Yoga笔记本的售价 上市日期及上手
13630500 2012-10-10 13:54
1832 浏览 查看原帖
【玩转数码】联想发布其首款翻转式Windows 8设备:Yoga 13
13435173 2012-10-10 11:02
2589 浏览 查看原帖
【玩转数码】更轻更薄更有型 索尼PS3 Superslim评测
13435173 2012-10-10 09:31
4472 浏览 查看原帖
【玩转数码】第五代iPod touch多图开箱
13435173 2012-10-10 08:39
3385 浏览 查看原帖
镀金版苹果Macbook Air图赏 高富帅炫富必备
10449465 2012-10-09 14:38
10779 浏览 查看原帖
【玩转数码】节后单综述:入门平稳、全幅走低
13435173 2012-10-09 14:23
5342 浏览 查看原帖
【我爱晒数码】新入无线USB网卡
13630500 2012-10-09 07:43
2681 浏览 查看原帖
第一批到达国内的Kindle Paperwhite上手玩
13630500 2012-10-07 16:15
2836 浏览 查看原帖
入手固态硬盘安装步骤 (有福利)
10427265 2012-10-03 18:46
5181 浏览 查看原帖
【我爱晒数码】斑斑新入手的宏碁 ASPIRE S3
13435173 2012-10-03 16:58
6878 浏览 查看原帖
究竟是真屌丝还是高富帅?看键盘就分晓!
10187841 2012-10-01 12:42
20298 浏览 查看原帖
电脑、手机、数码相机、数码摄像机、M...
版主:空缺中,我要申请>>