帖子 精华 图集◆ 求助
前十三要变前十四?今年中考新增一所重高面向主城区招生?
kjd0921c 2026-04-16 08:59
9689 浏览 查看原帖
杭外要不要报名?招生流程是什么?往年测评真题有什么?一文搞懂
不会蛙泳的鱼 2026-04-13 09:01
13085 浏览 查看原帖
文理艺体全覆盖!这所民办普高-黄公望高中2026招生开启!
黄公望高级中学 2026-04-11 10:47
10139 浏览 查看原帖
以墙为布绘青春,户外美育绽芳华——美术户外墙绘实践活动
黄公望高级中学 2026-04-11 10:42
9721 浏览 查看原帖
浙教版科学教辅,是体育老师编的吗?
kannaore 2026-04-10 21:51
11197 浏览 查看原帖
省厅发文全面叫停!杭州高中探校签约会全面禁止吗?
风中的豆芽菜 2026-04-07 09:01
26278 浏览 查看原帖
660分的低调名校-南开大学
中大兰相 2026-04-06 09:35
16379 浏览 查看原帖
温州积分入学已开启,详细攻略
清风知我意悠 2026-04-05 08:43
8758 浏览 查看原帖
杭州中考生家长必看!这所美术特色普高凭什么年年“低进高出”?
黄公望高级中学 2026-04-01 15:39
11587 浏览 查看原帖
668分的抉择:浙大还是西安交大?给2026考生的理性参考
中大兰相 2026-03-18 20:03
48820 浏览 查看原帖
多所学校涉及学区划分及调整...杭州这区教育局发布征求公告!
智慧小云朵 2026-03-18 08:56
19733 浏览 查看原帖
江浙沪985高校中性价比很高的院校专业组:华东师范的软件工程
中大兰相 2026-03-17 21:31
33106 浏览 查看原帖
2025年前五重高浙大录取统计
milo041118 2026-03-17 09:25
19138 浏览 查看原帖
浙江省中考数学一模压轴题一题多解
123不将就123 2026-03-11 19:24
14337 浏览 查看原帖
理科牛娃机会来了!杭州这6所牛校重新开放自招?
大猪蹄子 2026-03-11 08:41
24341 浏览 查看原帖
学期短≠准备少!2026年新一轮小升初家长再不了解真晚啦!
智慧小云朵 2026-03-02 09:33
46962 浏览 查看原帖
确认!杭二中新校落户萧山!家长表示:以后娃小学初中一站式解决
kjd0921c 2026-03-02 08:50
28492 浏览 查看原帖
杭外新校区官宣:60个班!含金量会跌吗?
飞翔的碗 2026-02-26 10:05
32020 浏览 查看原帖
临平区26年新投用学校学区范围公布!其中这两所不设置独立学区
小猪佩佩奇 2026-02-26 10:05
22457 浏览 查看原帖
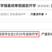
浙江某校强基班提前开学遭投诉,浙江家长:你懂的...
不想被喝的旺仔 2026-02-26 10:04
30017 浏览 查看原帖
功夫巨星成龙领衔!浙江首个春晚分会场来了
如花似玉的他 2026-02-26 09:22
19543 浏览 查看原帖
最新!拱墅、上城、滨江、钱塘四区期末划线来了
walking-woman 2026-02-26 09:21
25666 浏览 查看原帖
事关临平公办普高教育资源,官方答复来了!网友:简直是杯水车薪
很好很好的鱼 2026-02-26 09:20
19980 浏览 查看原帖
首考喜报来了!2026年浙江首考高分榜最新汇总!
槑槑不是梅 2026-02-10 21:15
33500 浏览 查看原帖
又是一大批!杭州多所新校学区公布!
飞翔的碗 2026-02-09 08:54
27105 浏览 查看原帖
钱塘一学校推出免考赋最高分,4科免考学霸"躺赢"期末
19楼 2026-02-04 13:31
34487 浏览 查看原帖
浙江顶尖高中期末数学试卷深度解析
chenshenw136136 2026-02-01 14:46
29998 浏览 查看原帖
36个班!西湖板块再添一所新校!预计26年底启用!
yyyseop 2026-01-26 08:49
25169 浏览 查看原帖
教育“航母”十三中再添新校区!网友:周边小区房价估计要...
不想被喝的旺仔 2026-01-21 09:20
33153 浏览 查看原帖
为了孩子中考体育拿满分,很多家长准备斥“巨资”报班了
智慧小云朵 2026-01-19 10:23
90832 浏览 查看原帖
杭州中学教育论坛是杭州中学生家长交流...
版主:空缺中,我要申请>>
学科培训